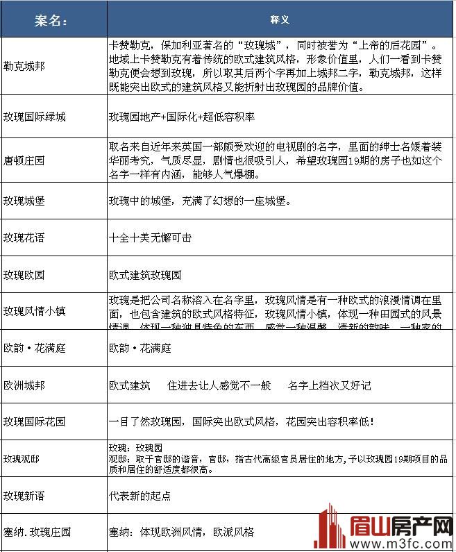
玫瑰园十九期案名征集活动在短短的十天时间内,共有17万人参与,累计收到2000多个案名,经过紧张的首轮初选,最终确定前30强。



同时从今日起,活动进入第二阶段,以网上投票的方式选出前三名。

出售阳光音乐家园3F精装 4室3厅3卫 205㎡
岷江大道片区82万元
书香庭院2期 3室2厅2卫 138㎡
老城区59.8万元
阳光森林半岛 2室2厅1卫 70㎡
高铁片区62.8万元
房东换大房子!急售金府城市之星,标准套2,装修了才大半年,还没去住过,老证!66.8万预约看房 2室2厅1卫
岷江大道片区66.8万元
兴园名宅一期,邻宏远盖丽,湖边,房东精装1/1/1.面积35.中层价格36.8万包证。 1室1厅1卫 35㎡
老城区36.8万元
东坡国际花园,房东精装222,证104平,金三银四楼层,带70平花园平台(已打造)花园另搭建一个房间,99.8万净得 3室2厅2卫 104㎡
岷江大道片区99.8万元